文章导航
大三上电子线路设计上实验报告2
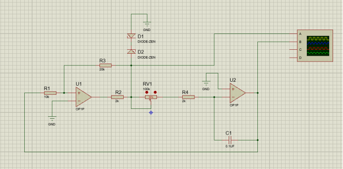
一、方波三角波发生器
1.电路图:
工程文件:Square&triangular wave.pdsprj
2.用到的器件:
| 图中器件 | 中文名 | 英文名 |
|---|---|---|
| 1 | 固定电阻 | RES |
| 2 | 稳压二极管 | DIODE-ZEN |
| 3 | 电容 | CAP |
| 4 | 电位器 | POT-HG |
| 5 | 理想运放 | OP1P |
| 6 | 电源地 | GND |
| 7 | 示波器 | OSCILLOSCOPE |
3.实验过程:
调用器件库中的元件,如图连接电路,点击运行,示波器显示出方波和三角波
调节电位器,示波器显示的方波三角波的频率发生改变
4.遇到的问题:
1.把运放为uA741无法显示波形,怀疑是参数不匹配造成的,有待进一步调整 2.初始没有扰动的情况下没有波形,因为这是仿真环境,不会有噪声信号,稍微移动一下电位器的位置,人工引入扰动才能产生方波和三角波。
5.改进:
把uA741改为理想运放可以避免不起振的结果,在器件库中一些参数的设置可能导致了无法起振,当然,在实际工作中可以选用uA741且由于空间中存在扰动信号,不需要拨动电位器也可以起振。(视频:方波三角波)
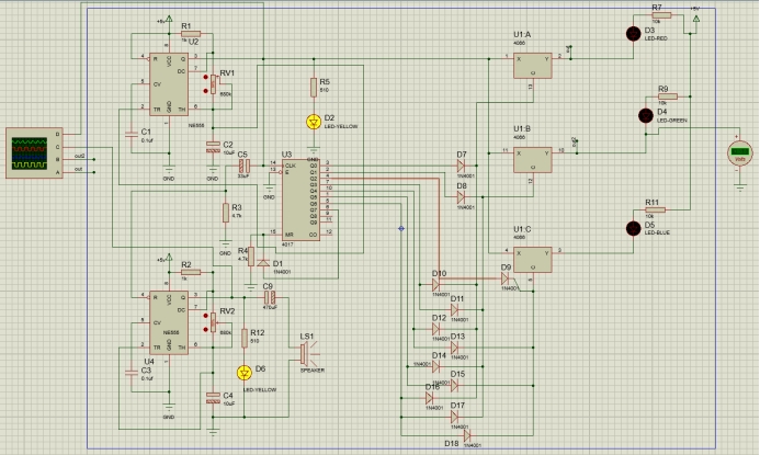
二、小型电子声光礼花器
1.电路图
改进前: 工程文件:Fireworks.pdsprj
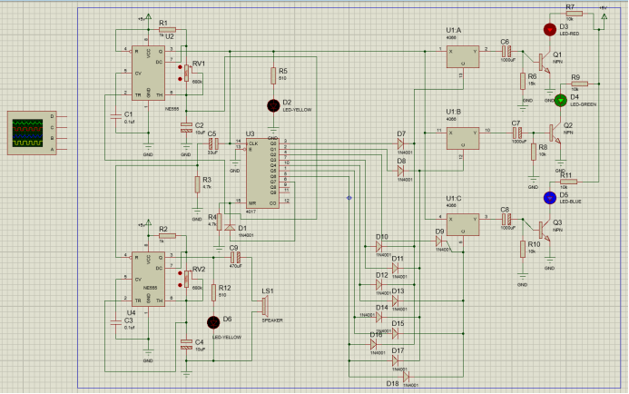
改进后:
工程文件:Fireworks_plus.pdsprj
2.用到的器件
| 图中器件 | 中文名 | 英文名 |
|---|---|---|
| 1 | 固定电阻 | RES |
| 2 | 二极管 | 1N4001 |
| 3 | 电容 | CAP |
| 4 | 电位器 | POT-HG |
| 5 | 极性电容 | CAP-ELEC |
| 6 | 电源地 | GND |
| 7 | 电源 | +5V |
| 8 | 晶体管 | NPN |
| 9 | 扬声器 | SPEAKER |
| 10 | 时基集成电路555 | NE555 |
| 11 | 十进制集成电路计数器 | 4017 |
| 12 | 集成电双向模拟开关 | 4066 |
| 13 | 发光二极管 | LED(三色) |
| 14 | 示波器 | OSCILLOSCOPE |
3.实验过程
原理 电路分两部分:模拟礼花发光电路、模拟礼花爆炸发声电路 时基集成电路555构成方波发生器,方波信号一路送至十进制集成电路计数器4017做触发信号,每次的结果使其Q1~Q6之一为“1”,有二极管电路传输至集成电双向模拟开关4066控制端,使它们单独或组合导通,方波信号通过其驱动的三极管饱和导通,点亮相应的发光二极管。 黄色发光二极管的作用:指示电路的工作情况
方波信号经过一个微分电路驱动三极管,三极管在方波上升沿导通,电压按指数规律减小,会产生忽亮渐暗的效果,可以调节电阻和电容的数值来调节变化快慢。 由电路可知,Q0~Q7亮起时分别对应如下颜色: Q0 红、Q1 绿、Q2 蓝、Q3 红+绿、Q4 红+蓝、Q5 绿+蓝、Q6 红+绿+蓝 几种颜色交替出现产生多彩效果,不同原色混合成其他颜色。 Q7 端为“1”时,复位,循环出现 模拟声音电路由另一时基集成电路完成,复位端接出微分电路,即方波上升沿起与之后一段时间,可以保持高电平,产生的震荡信号去掉扬声器和LED同步工作,发出类似礼花爆炸的声音。(视频:改进前)
4.遇到的问题
方波不方,有杂波 三个发光二极管常亮 扬声器没有声音 声音和礼花不匹配
5.改进
可以看出,改进后的电路去掉了后面的晶体管电路(视频:改进后)
借助示波器的展示,A(黄波形),B(蓝波形)端口分别接到控制红灯和绿灯的双向模拟开关的后端,C(红波形),D(绿波形)端口分别接到两个时基集成电路555 端口,可以看到,输出波形正常。这就说明前面的电路运行正常,可以正常产生控制二极管亮灭的信号,那么就在后面的三极管电路中排查。
进一步分析可知,晶体管始终饱和导通,经过与老师的交流了解到,这与软件本身的参数设置有关。
(视频:调试1)
如图所示,用电压表测得的发光二极管阴极电压基本不变,在整个过程中始终饱和导通。
(视频:调试2)
在改进电路后,发光二极管亮灭是阴极的电压发生了明显的变化,说明改进很成功,二极管可以实现明暗的变化。
说明:将后面的晶体管电路去掉,这样会导致发光二极管的亮灭颠倒,但这却不影响整体的效果,因为整个循环中的环节,二极管的明暗正好是互补的。这样做还有一个好处,那就是节约成本,电路图中的三个二极管只是为了说明关系,真正的电路中会有成百上千个,这样简化电路之后,会大大地节约成本。
6.补充
对于电路的扬声器没有声音的情况,是扬声器参数没有调节正确的结果,在根据电路调节合适的参数后,可以发出较清晰的“砰砰”声。 对于方波不方的问题,经过分析,是电路中其他环节对波形的影响造成的,属于系统误差,不影响系统的正常运行,但是长此以往可能对于器件会有一定的损耗,这也是之后研究优化的方向。 而对于声音不匹配的问题,可以通过调节两个电位器来动态地调节,这样也就保证了二者的匹配。


