文章导航
大三上电子线路设计上实验报告1
一、例程1
1.电路图:
2.用到的器件:
| 图中器件 | 中文名 | 英文名 |
|---|---|---|
| 1 | 固定电阻 | RES |
| 2 | 发光二极管 | LED(可选择颜色) |
| 3 | 直流电源 | BATTERY |
3.实验过程:
调用器件库中的元件,按照要求连接电路,点击运行,二极管被点亮(0.pdsprj)
4.学到的东西:
1.元器件库的位置,刚开始在黑底的编辑窗口找不到P标志,后来发现应该是在白底的窗口才能找到。
2.连线的方法,只要鼠标放到管脚上面就可以连接。
3.元器件的旋转方法,右键点击然后选择选择就好,经过同学提醒发现一个快捷键ctrl和+或者-,可以实现顺时针、逆时针的旋转。
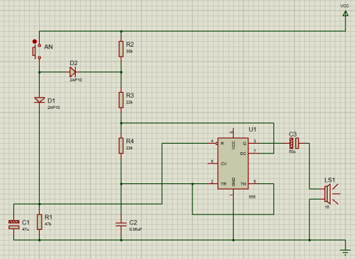
二、例程2
1.电路图:
2.用到的器件:
| 图中器件 | 中文名 | 英文名 |
|---|---|---|
| 1 | 固定电阻 | RES |
| 2 | 二极管 | DIODE |
| 3 | 电容 | 定值无极性电容(CAP)有极性电容(CAPACITOR POL) |
| 4 | 集成定时器 | 555 |
| 5 | 喇叭(蜂鸣器) | SPEAKER(BUZZER) |
| 6 | 按钮 | BUTTON |
| 7 | 电源 | VCC GND |
3.实验过程
输出声音见文件夹下的 蜂鸣.mp4(1.pdsprj)蜂鸣器发出了蜂鸣声。
4.学到的东西
学会了VCC和 GND的放置方法,在左边侧栏选择terminals即可,需要注意的是,添加电源和电源地之后要再次双击修改参数,比如说是VCC还是VPP。
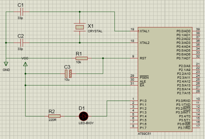
三、例程3
1.电路图:
2.用到的器件:
| 图中器件 | 中文名 | 英文名 |
|---|---|---|
| 1 | 固定电阻 | RES |
| 2 | 发光二极管 | LED(可选择颜色) |
| 3 | 电容 | 定值无极性电容(CAP)有极性电容(CAPACITOR POL) |
| 4 | 晶振 | CRYSTAL |
| 5 | 单片机 | AT89C51(时钟频率:11.0592) |
| 6 | 电源 | POWER(VCC GND) |
3.程序:
1 |
|
4.实验过程
点击运行,发光二极管被点亮。(2.pdsprj)
5.学到的东西:
1.学到了如何在建立工程的时候添加单片机部件,在刚开始选错单片机后后续操作会比较麻烦。 2.学会了怎样在keil当中编辑程序并且把它导入到Proteus当中,当时建立了.c文件以后忘记了把它添加到工程里面,直接运行以后发现什么也没有,要注意敲完代码以后一定要记得添加到工程里面。 3.要记得选择勾选“创建二进制文件”的按钮
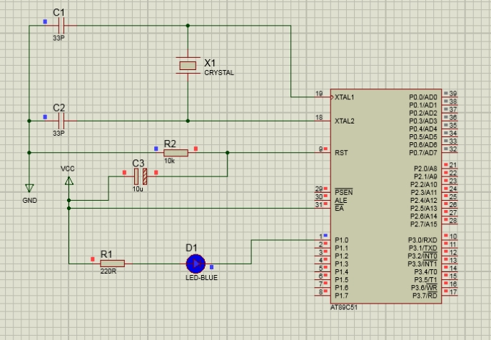
四、例程4
1.电路图:
2.用到的器件:
| 图中器件 | 中文名 | 英文名 |
|---|---|---|
| 1 | 发光二极管 | LED(可选择颜色) |
| 2 | 单片机 | AT89C51(时钟频率:11.0592) |
| 3 | 电源 | POWER(VCC GND) |
3.实验过程:
实验程序老师在说明文件当中给出,此处不予列出。工程文件3.pdsprj 点击运行,发光二极管依次被点亮,形成“跑马灯”的效果。见 跑马灯.mp4
4.学到的东西:
学到了复杂程序的调试方法,粘贴代码时出了一点小问题,通过下方的编译提示找出了出问题的位置并进行了改正。
五、例程5
1.电路图:
2.用到的器件:
| 图中器件 | 中文名 | 英文名 |
|---|---|---|
| 1 | 固定电阻 | RES |
| 2 | 发光二极管 | LED(可选择颜色) |
| 3 | 电容 | 定值无极性电容(CAP)有极性电容(CAPACITOR POL) |
| 4 | 晶振 | CRYSTAL |
| 5 | 滑线变电阻 | POT-HG |
| 6 | 电阻排 | RES中选RESPACR |
| 7 | 液晶 | LM016L |
| 单片机 | AT89C51(时钟频率:11.0592) | |
| 电源 | POWER(VCC GND) |
3.实验过程
实验程序老师在说明文件当中给出,此处不予列出。工程文件4.pdsprj 点击运行,液晶屏显示出想要显示的信息,此处为姓名学号。
4.学到的东西:
1.在此例中,我学到了跨接线的接法,在左边工具栏点击wire label model,可以对指定线路进行编号,相同编号认为相连接。 2.这是同学碰到的问题,程序编译正确,电路图也找不到错误,经过搜索发现是在电路图上面应该相连的位置出现了节点,原因是连过了头。所以在连接线路的时候一定要注意不要产生这样的“虚接点”
注:上述例程工程文件在lib1文件夹内,2、3、4.pdsprj相关程序文件在里面的AT89C51文件夹下,名字相同;下方补充练习工程文件为在mylib文件夹内的song.pdsprj,它的程序在该路径下AT89C51文件夹下,happybirthday.hex和jiaoaodeshaonian.hex
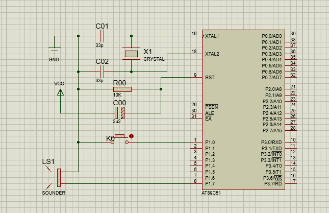
六、补充练习
1.电路图:
2.用到的器件:
| 名称 | 编号 | 大类 | 子类 | 型号/标称值 | 数量 |
|---|---|---|---|---|---|
| 80C51 | U1 | Microprocessor_Ics | 80C51_family | AT89C51 | 1 |
| 石英晶体 | X1 | Miscellaneous | CRYSTAL | 12MHz | 1 |
| 电阻 | R00 | Resistors | Chip_Resistor_1/8W_5% | 10kΩ | 1 |
| 电容 | C00 | Capacitors | Miniature_Electronlytic | 2μ2 | 1 |
| . | C01 C02 | Capacitors | Ceramic_Disc | 33P | 2 |
| 按键 | K0 | Switches&Relays | Switches | BUTTON | 1 |
| 发声器 | LS1 | Speakers&Sounders | . | SOUNDER | 1 |
3.实验过程:
按照电路图连接,在keil里面敲入程序,编译导入Proteus,按下运行键。此时按下按键,音乐开始播放,播放完后再按下按键,音乐重复播放。改变程序里面的与音符、节拍有关的数组,可以播放不同的歌曲。(song.pdsprj)改变定时器参数,可以改变播放顺序。刚开始播放的是《生日快乐》歌,一拍800ms,然后用更快的速度播放《骄傲的少年》,一拍320ms。见生日快乐+骄傲的少年.mp4、骄傲的少年.mp4。不同的程序文件在happybirthday.hex和jiaoaodeshaonian.hex中。 《骄傲的少年》曲谱如下:
此处只选取了前两行内容。
程序如下:
1 |
|
4.学到的东西:
1.进一步巩固了对于Proteus和keil软件的应用,对于电路图的设计、程序的编译运行调试有了进一步的认识,也提高了自己的上手操作能力。 2.学习了定时器的相关知识,TH1、TL1分别对应着高八位和低八位,定时/计数器初值计算公式:
又得知在此例中,是按方式1工作的,N=16,
,1机周=1μs,按照此公式可以设计快放(一拍320ms)时的参数,即TH1 =0xc5;TL1=0x68;
3.对于乐理知识有了一定的了解


